IAQController™
The IAQController doesn’t just detect a change in indoor air quality. It responds.
Measured. Controlled. Verified.
Multiple variables influence air quality in commercial buildings, and passive monitoring or subjective manual adjustment alone cannot determine the appropriate corrective response. Through BACnet connectivity, IAQController converts multi-parameter air quality data into coordinated control actions across HVAC and purification systems. The platform continuously interprets indoor and outdoor conditions to determine when ventilation or purification is required and signals the appropriate system to respond.
Intelligent Closed-Loop Control
Through BACnet integration and the AirBox AOS, the IAQController:
Sensor Integration
Integrated sensing includes PM2.5, TVOC, formaldehyde, ozone, CO₂, carbon monoxide, nitrogen oxide, temperature, and relative humidity, along with sensing at the outdoor air intake. These sensors continuously track indoor and outdoor conditions aligned with the most harmful Table 6-5 contaminants. The platform also supports a configurable flex sensor for specialized detection. This allows facilities to monitor gases such as alcohol, ammonia, chlorine, ethylene, hydrogen sulfide, and other compounds relevant to specialized building environments.
Primary Applications
IAQP Continuous Verification
For IAQP applications, the IAQController provides assurance through continuous IAQP verification by monitoring key indoor air quality metrics aligned with the most harmful Table 6-5 contaminants. The sensors communicate directly with HVAC systems and AirBox High-Volume Purifiers, enabling real-time adjustments that maintain acceptable indoor air quality as conditions evolve. With this approach, IAQP performance is continuously verified, giving building operators confidence that ventilation remains effective regardless of indoor and outdoor environmental changes.
Enhanced Demand Control Ventilation
Enhanced Demand Control Ventilation builds on traditional DCV by recognizing that indoor air quality is influenced by more than CO₂ alone. While ventilation adjustments continue to follow established CO₂-based demand control strategies, the IAQController provides a broader understanding of indoor and outdoor air quality conditions by monitoring additional contaminants aligned with the most harmful pollutants identified in ASHRAE Standard 62.1 Table 6-5, helping facilities assess indoor environments while optimizing energy performance.
Controls & System Integration
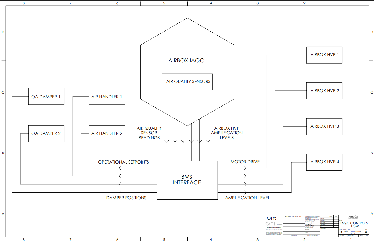
At the core of the IAQController is the AirBox Advanced Operating System (AOS), the intelligence layer that converts real-time air quality data into coordinated building action. The system continuously interprets inputs from indoor and outdoor IAQ sensors. Through native BACnet integration, the AOS communicates with Building Management Systems to automatically adjust HVAC operation and AirBox purification systems. These signals can adjust outdoor air dampers, air handler setpoints, and High-Volume Purifier amplification levels. As a result, target indoor air quality conditions can be maintained. Rather than acting as a passive monitor, the IAQController enables closed-loop control where sensing, ventilation, and purification work together dynamically.
As buildings become smarter and environmental risks evolve, the need for integrated control platforms continues to grow. Built for performance-based building operation, the IAQController unites monitoring, control, and verification within one connected system. Compliance, comfort, and energy efficiency operate together within a coordinated strategy. This approach represents the future of intelligent ventilation control. Buildings can adapt to changing environments, respond to emerging risks, and remain resilient to environmental shifts.
Want to learn more about the IAQC?
Partnering with a trusted name like AirBox ensures that you’re not only compliant with ASHRAE Standards, but also providing the best environment for your occupants.

